KWZK-RJ200D系列热金属检测器接线方法分享
2022-05-07 每一场竞技都是好运的开始自控
KWZK-HT20F活套扫描仪接线方式分享
活套扫描仪接线方法分享
三相KW20电动阀改两相KW20电动阀接线方法知识
2022-05-07 每一场竞技都是好运的开始阀门
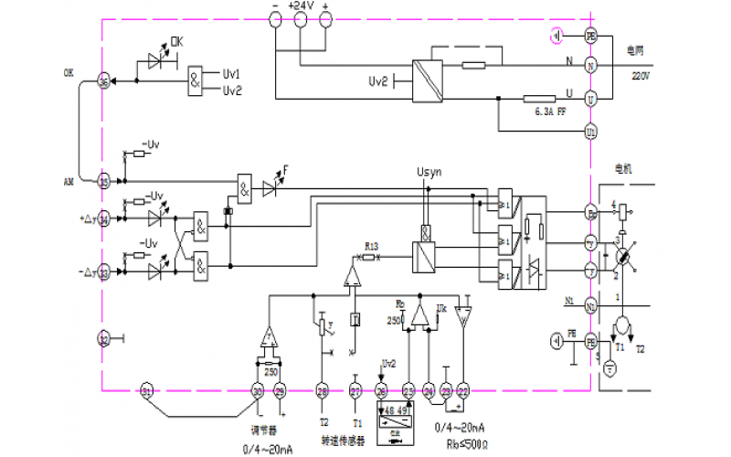
轧线电动阀门的接线原理
ZL-WH系列电动执行器故障分析知识
2022-05-06 每一场竞技都是好运的开始自控
高炉气体分析仪故障事故分析总结知识
KS-BJ系列热电阻、热电偶保护套管泄露故障应急处理办法