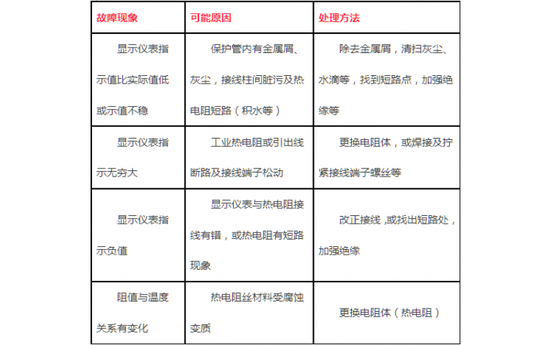
热控温度仪表的故障解析分享
2023-03-20 每一场竞技都是好运的开始
仪表测控技术在自动控制系统中的应用分享
提升机盘式制动器闸间隙的监测方法分析
2023-03-17 每一场竞技都是好运的开始
断电事故状态下磨机电动机轴承保护与实现
高压硅整流变压器知识介绍分享
2023-03-16 每一场竞技都是好运的开始
中性点接地的变压器出现直流偏磁会有什么影响?
交换机的RJ45端口和SFP端口有什么区别?
2023-03-15 每一场竞技都是好运的开始
变电站SV、GOOSE断链知识分享